Ask questions which are clear, concise and easy to understand.
Ask QuestionPosted by Kunal Gautam 7 years, 4 months ago
- 1 answers
Mohit Kumar 7 years, 4 months ago
Posted by Akash Mishra 7 years, 4 months ago
- 1 answers
Posted by Pooja Tyagi 6 years, 6 months ago
- 1 answers
Sia ? 6 years, 6 months ago
Let the uniform speed of the train be x km/h.
Then, the time taken by the train to travel 360/km {tex}= \frac { 360 } { \mathrm { x } }{/tex}
.......{tex}\text { Time } = \frac { \text { distance } } { \text { speed } }{/tex}
If the speed had been 5km/h more,
than the time taken by train to travel 360km {tex}= \frac { 360 } { x + 5 }{/tex}
{tex}\ldots \text { Time } = \frac { \text { distance } } { \text { speed } }{/tex}
According to the question, {tex}\frac { 360 } { x + 5 } = \frac { 360 } { x } - 1{/tex}
{tex}\Rightarrow \frac { 360 } { x } - \frac { 360 } { x + 5 } = 1 \Rightarrow 360 \left( \frac { 1 } { x } - \frac { 1 } { x + 5 } \right) = 1{/tex}
{tex}\Rightarrow \frac { 1 } { x } - \frac { 1 } { x + 5 } = \frac { 1 } { 360 } \Rightarrow \frac { x + 5 - x } { x ( x + 5 ) } = \frac { 1 } { 360 }{/tex}
{tex}\Rightarrow \frac { 5 } { x ( x + 5 ) } = \frac { 1 } { 360 } \Rightarrow x ( x + 5 ) = ( 5 ) ( 360 ){/tex}
{tex}\Rightarrow x ( x + 5 ) = 1800 \Rightarrow x ^ { 2 } + 5 x - 1800 = 0{/tex}
Using quadratic formula, {tex}\mathrm { x } = \frac { - \mathrm { b } \pm \sqrt { b ^ { 2 } - 4 \mathrm { ac } } } { 2 \mathrm { a } }{/tex}
we get {tex}= \frac { - 5 \pm \sqrt { ( 5 ) ^ { 2 } - 4 ( 1 ) ( - 1800 ) } } { 2 ( 1 ) }{/tex}
{tex}= \frac { - 5 \pm \sqrt { 25 + 7200 } } { 2 } = \frac { - 5 \pm \sqrt { 7225 } } { 2 } = \frac { - 5 \pm 85 } { 2 }{/tex}
{tex}= \frac { - 5 + 85 } { 2 } , \frac { - 5 - 85 } { 2 } \Rightarrow x = 40 , - 45{/tex}
Since, x is the speed of the train, it cannot be negative.
So, we ignore the root x = -45.
Therefore, x = 40 gives the speed of the train as 40 km/h.
Posted by Ashutosh Singh 7 years, 4 months ago
- 0 answers
Posted by Divya Divya 7 years, 4 months ago
- 1 answers
Yogita Ingle 7 years, 4 months ago
x2 + x - 30 = x2 + 6x - 5x + 30
= (x +6) (x -5)
x = -6 , x = 5
Posted by Vigneshwari V 7 years, 4 months ago
- 0 answers
Posted by Ankur Pandey 7 years, 4 months ago
- 0 answers
Posted by Divya Divya 6 years, 6 months ago
- 1 answers
Sia ? 6 years, 6 months ago
The given polynomial f(x) = x4 - 3x3 - x2 + 9x - 6
Since, two of the zeroes of polynomial are {tex}- \sqrt 3{/tex} and {tex}\sqrt 3{/tex}
hence (x+{tex}\sqrt 3{/tex})(x-{tex}\sqrt 3{/tex})=x2-3 is a factor of f(x)
Now on long division of f(x) by x2-3

So, f(x) = x4 - 3x3 - x2 + 9x - 6 = (x2 - 3)(x2 - 3x + 2)
= (x + {tex}\sqrt 3{/tex})(x - {tex}\sqrt 3{/tex})(x2 - 2x - 1x + 2)
= (x + {tex}\sqrt 3{/tex})(x - {tex}\sqrt 3{/tex})(x - 1)(x - 2)
f(x)=0 if x=-{tex}\sqrt 3{/tex} or x={tex}\sqrt 3{/tex} or x=1 or x=2
Therefore, the zeroes of the polynomial are {tex}-\sqrt 3{/tex}, {tex}\sqrt 3{/tex}, 1, 2.
Posted by Akshat Jaiswal 5 years, 8 months ago
- 1 answers
Posted by Rahul Gupta 6 years, 6 months ago
- 1 answers
Sia ? 6 years, 6 months ago
Let the original average speed of the train be x km/hr.
Time taken to cover 63 km {tex} = \frac{{63}}{x}{/tex} hours
Time taken to cover 72 km when the speed is increased by 6 km/hr {tex} = \frac{{72}}{{x + 6}}{/tex} hours
By the question,we have,
{tex}\frac{{63}}{x} + \frac{{72}}{{x + 6}} = 3{/tex}
{tex} \Rightarrow \frac{{21}}{x} + \frac{{24}}{{x + 6}} = 1{/tex}
{tex} \Rightarrow \frac{{21x + 126 + 24x}}{{{x^2} + 6x}} = 1{/tex}
{tex} \Rightarrow{/tex} 45x + 126 = x2 + 6x
{tex} \Rightarrow{/tex} x2 - 39x - 126 = 0
{tex} \Rightarrow{/tex} x2 - 42x + 3x - 126 = 0
{tex} \Rightarrow{/tex} x(x - 42) + 3(x - 42) = 0
{tex} \Rightarrow{/tex} (x - 42)(x + 3) = 0
{tex} \Rightarrow{/tex} x - 42 = 0 or x + 3 = 0
{tex} \Rightarrow{/tex} x = 42 or x = -3
Since the speed cannot be negative, {tex}x \ne -3{/tex}.
Thus, the original average speed of the train is 42 km/hr.
Posted by Krishna Garg 7 years, 4 months ago
- 0 answers
Posted by Krishna Garg 7 years, 4 months ago
- 0 answers
Posted by Shoeb Khan 7 years, 4 months ago
- 1 answers
Anmol Patalay 7 years, 4 months ago
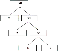
Posted by Shoeb Khan 6 years, 6 months ago
- 1 answers
Sia ? 6 years, 6 months ago

So, the prime factors of 140 = 2 {tex}\times{/tex} 2 {tex}\times{/tex} 5 {tex}\times{/tex} 7 = 22 {tex}\times{/tex} 5 {tex}\times{/tex} 7.
Posted by Devang Sharma 7 years, 4 months ago
- 0 answers
Posted by Shubham Pandey 6 years, 5 months ago
- 1 answers
Sia ? 6 years, 5 months ago
The given equation is; (x - a)(x - b)+(x - b)(x - c)+(x - c)(x - a) =0
{tex}\Rightarrow{/tex} (x2 - ax - bx + ab) + (x2- bx - cx + bc) +(x2 - cx - ax + ac) = 0
{tex}\Rightarrow{/tex}3x2 - 2x(a + b + c) + (ab + bc + ca) = 0.....(1).
Discriminant 'D' of quadratic equation (1) is given by;
{tex}\therefore{/tex} D = 4(a + b + c)2 - 12(ab + bc + ca)
= 4[(a + b + c)2 - 3(ab + bc + ca)]
= 4(a2 + b2 + c2 - ab - bc - ca)
= 2(2a2 + 2b2 + 2c2 - 2ab - 2bc - 2ca)
= 2 [(a - b)2 + (b - c)2 + (c - a)2] ≥ 0
[{tex}\because{/tex} (a - b)2 ≥ 0, (b - c)2 {tex}{/tex} ≥ 0 and (c - a)2 {tex}{/tex} ≥ 0].
This shows that both the roots of the given equation are real.
For equal roots, we must have D = 0.
Now, D = 0 {tex}\Rightarrow{/tex} (a - b)2 + (b - c)2 + (c - a)2= 0
{tex}\Rightarrow{/tex} (a - b) = 0, (b - c) = 0 and (c - a) = 0 (sum of squares can be zero only if they all are equal to 0)
{tex}\Rightarrow{/tex} a = b = c.
Hence, the roots are equal only when a = b = c
Posted by Harsh Chauhan 7 years, 4 months ago
- 0 answers
Posted by Nish Ant 6 years, 6 months ago
- 1 answers
Sia ? 6 years, 6 months ago
A convex quadrilateral is a four sided polygon that has interior angles that measure less than 180 degrees each.
Posted by Juhi Goswami Goswam 6 years, 6 months ago
- 1 answers
Sia ? 6 years, 6 months ago
- r = 10 cm, {tex}\theta = 90 ^ { \circ }{/tex}
Area of minor sector = {tex}\frac { \theta } { 360 } \times \pi r ^ { 2 }{/tex}
{tex}= \frac { 90 } { 360 } \times 3.14 \times 10 \times 10 = 78.5 \mathrm { cm } ^ { 2 }{/tex}
Area of {tex}\triangle O A B = \frac { O A \times O B } { 2 }{/tex}
{tex}= \frac { 10 \times 10 } { 2 } = 50 \mathrm { cm } ^ { 2 }{/tex}
{tex}\therefore {/tex} Area of the minor segment
= Area of minor sector - Area of {tex}\triangle O A B{/tex}
{tex}= 78.5 \mathrm { cm } ^ { 2 } - 50 \mathrm { cm } ^ { 2 } = 28.5 \mathrm { cm } ^ { 2 }{/tex} - Area of major sector = {tex}\pi x ^ { 2 } - 78.5{/tex}
{tex}= 3.14 \times 10 \times 10 - 78.5{/tex}
{tex}= 314 - 78.5 = 235.5 \mathrm { cm } ^ { 2 }{/tex}
Alternative method
Area of major sector = {tex}\frac { 360 - \theta } { 360 } \times \pi r ^ { 2 }{/tex}
{tex}= \frac { 360 - 90 } { 360 } \times 3.14 \times ( 10 ) ^ { 2 } = 235.5 \mathrm { cm } ^ { 2 }{/tex}

Posted by Usha Yadav 7 years, 4 months ago
- 2 answers
Posted by Vidhi Lahoti 7 years, 4 months ago
- 1 answers
Pradhuman Singh 7 years, 4 months ago
Posted by Anshul Sharma 7 years, 4 months ago
- 0 answers
Posted by Ayush Bharti 6 years, 5 months ago
- 1 answers
Sia ? 6 years, 5 months ago
Total number of English books = 336
Total number of mathematics books = 240
Total number of science books = 96
∴ Number of books stored in each stack = HCF (336, 240, 96)
Prime factorization:
{tex}\begin{array}{l}336=16\times21=2^4\times3\times7\\240=16\times15=2^4\times3\times5\\96=32\times3=2^5\times3\\So\;HCF(336,240,96)=2^4\times3=48\end{array}{/tex}
Hence, we make stacks of 48 books each
Number of stacks ={tex}\frac{336}{48}+\frac{240}{48}+\frac{96}{48}{/tex} = 7+5+2 = 14
Posted by Honey Jethwani 7 years, 4 months ago
- 0 answers
Posted by Kabilan Kabilan 7 years, 4 months ago
- 1 answers
Ayush Bharti 7 years, 4 months ago
Posted by Sayan Das 7 years, 4 months ago
- 1 answers
Mehak Behl 7 years, 4 months ago
Posted by Tanu Chouhan 7 years, 4 months ago
- 1 answers
Varun Kumar 7 years, 4 months ago

myCBSEguide
Trusted by 1 Crore+ Students

Test Generator
Create papers online. It's FREE.

CUET Mock Tests
75,000+ questions to practice only on myCBSEguide app
myCBSEguide